产教融合筑高地 电竞教育启新程
2026-03-23原标题:2023杭州中考招生数据汇总!有哪些变化?高中扩招=中考更简单?
近日,23年各大中考招生政策已公布!今天为大家详细解读23年各类升学方式招生计划。
有何新变化?为何有的学校扩招,有的减招?中考招生的趋势是怎样?
一、中考一批招生

<点击即可查看高清大图>
01
新增招生学校
23年集中统一第一批招生新增两所学校,一是杭十一中德胜校区;二是杭十四青山湖学校,招生人数共计增加720人。
二、名额分配生有哪些学校扩招?

<点击即可查看高清大图>
01
新增一所招生学校
杭十四青山湖学校于今年9月首次招生,面对主城区招生8个班,招生计划数为384人。其作为重高分校,名额分配生比例40%,名额为154人。
听十四青山湖的老师说,学校将于5月开启探校,有意向的家长可以多多关注牛牛老师朋友圈,有探校信息会第一时间给大家分享~
02
名额分配生扩招577人
23年名额分配生总计招生6313人,相比于去年5736人扩招577人!除去首招学校青山湖招收名额分配生154人,杭二钱江学校保持不变,其余学校均扩招!
03
前十二重高共计扩招68人
虽然说今年中考应届毕业生人数增加3000人,但是真正能竞争重高的孩子并不多,前十二重高扩招对于中等以上的孩子成绩来说是一个好消息,这意味着考入重高的机会增加。
三、国际班招生有无变化?

<点击即可查看高清大图>
01
招生学校不变
国际班的招生学校与去年保持一致,需要注意的是杭二钱江的国际班招生不在自招批次内,有意向的家长可以扫描下方二维码报名。
02
招生人数增加3人
23年富阳中学的国际班招生增加3人,其它学校保持不变。
四、特色班招生学校有新增?

<点击即可查看高清大图>
01
新增2所招生学校
23年西子实验新增1个音乐特色班,招生30人;钱塘高级中学新增美术特色班,招生60人。
02
总计招生人数1300人,增加10人
23年杭七中学转塘校区和解放路的美术特色班分别减招60人,绿城育华语言特色班扩招60人。
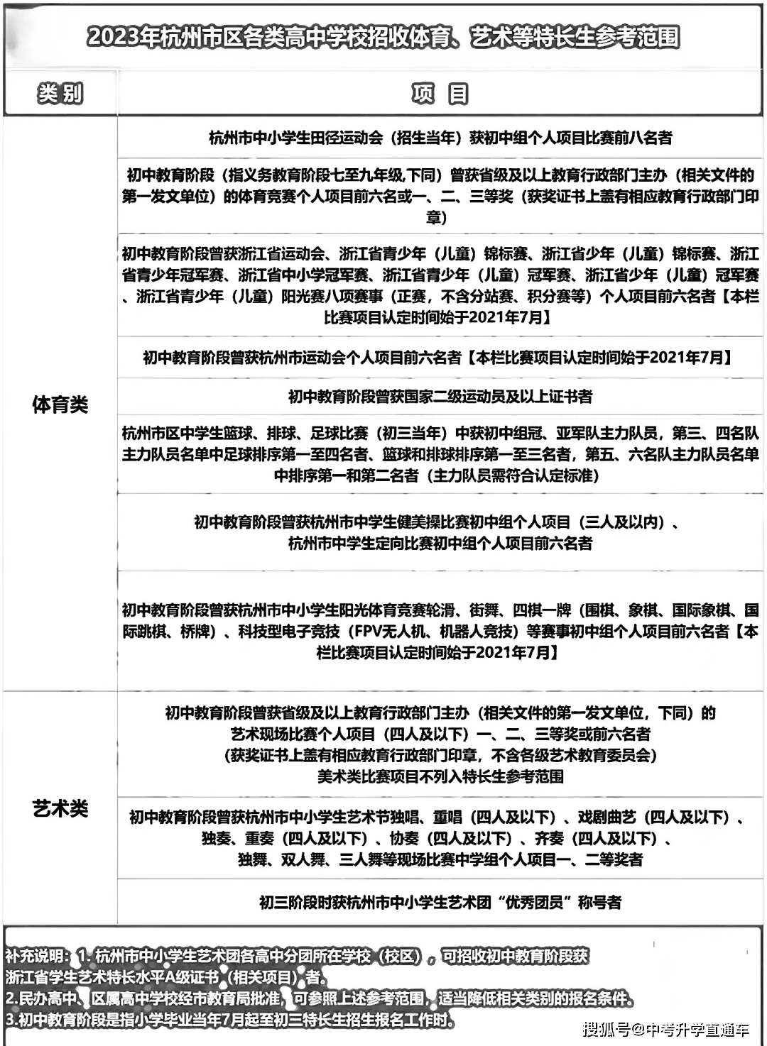
五、特长班招生条件如何?

<点击即可查看高清大图>
目前只出了关于体育、艺术特长生的报名条件,各校实施办法经市教育局审核同意后,于5月5日起在杭州教育网和各招生学校校园网公布。
六、中本一体招生有新增!?
01
中本一体试点和中高职一体化招生计划增加
中本一体试点招生计划数由去年的215名增加到近350名;“中高职一体化”五年制招生计划数由去年的3300余名增加到4400余名(以公告为准)。
下附22年中本一体招生分数线
返回搜狐,查看更多
责任编辑:



